永业行
永业行
home
永业行
overview
党建群团
业务介绍
business
永业行
news
行业观察
Presentation
人力资源
HR
永业行
Culture
永业行
contact
站内搜索:
x
当前位置 :
永业行
>
永业行
>
工作动态
工作动态
|
媒体报道
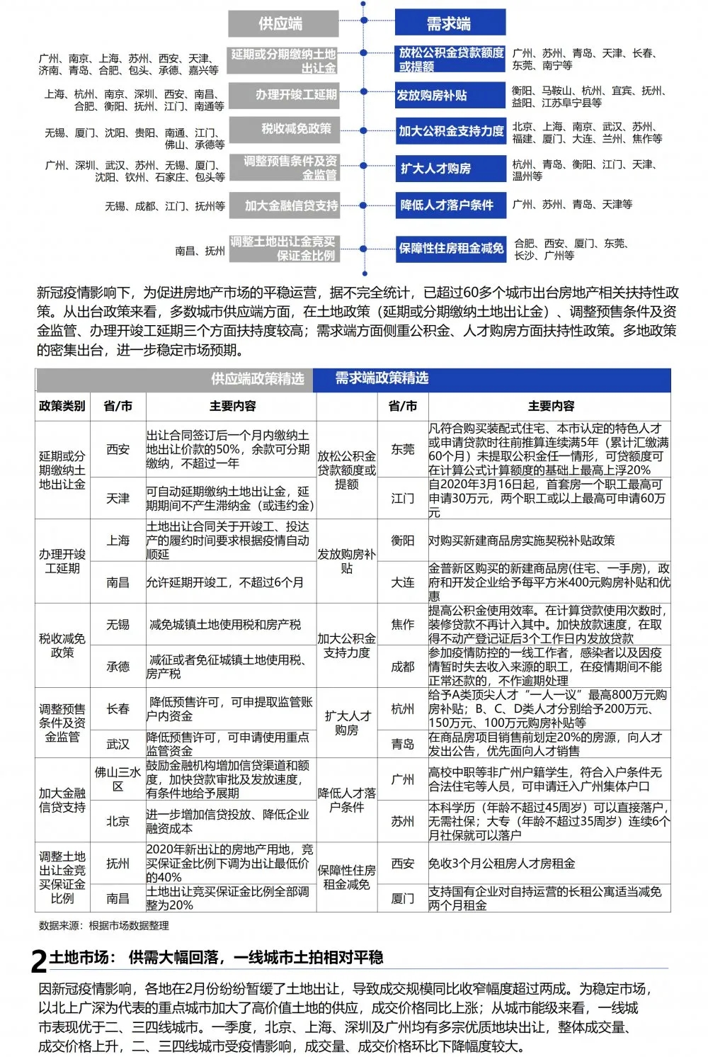
【永业行观察】2020年第一季度武汉市房地产市场报告
来源:不动产事业群
发布时间:2020-04-15
浏览次数:6925
永业行
永业行
永业行
永业行
永业行